西安音乐学院附中2020年招生简章
- 预约测评
- 提交
西安音乐学院附中2020年招生简章公布,为方便考生及时查看其招生考试要求, 音乐艺考培训班小音现将其分享如下,准备参加西安音乐学院附中考试的同学可以参考下。

西安音乐学院附中2020年招生简章
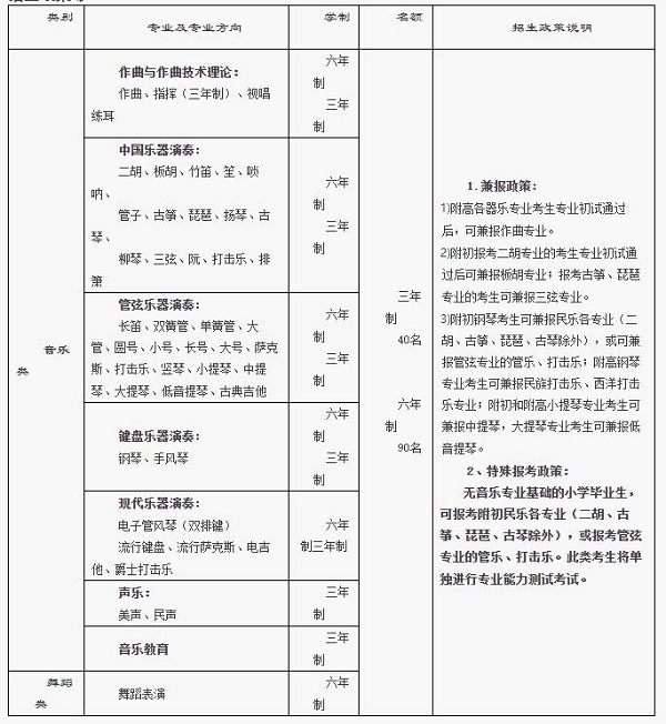
招生专业、学制、招生名额、招生政策等:

专业报考办法:
1、网上报名:
西安音乐学院附属中等音乐学校官方网址:http://fz.xacom.edu.cn/,考生进入我校官网,进行招生考试网上报名申请(考生及监护人认真填写个人信息,并上传电子证件照片,本校不接受通讯报名。
2、网上报名时间:
2020年2月24日至3月13日,请考生按规定截止日期内网上报名,填写联系方式必须为有效电话和地址,逾期无法补报。网上报名时无需交费。
3、现场确认:
已完成网上报名的考生,请于3月19日、3月20日来我校办理现场确认手续及缴费(考生可委托监护人前来现场确认)。逾期未到现场确认视为放弃考试。现场确认时交验考生身份证原件、网上报名时生成的报名信息表打印版、报考介绍信(须加盖学籍所在学校公章,报考介绍信在附中官网下载)。材料齐全且符合报考条件者核发准考证,考生须妥善保存准考证,凭准考证报名参加视唱练耳考前培训及所有招生考试。
4、现场确认日期与时间:
2020年3月19日上午:08:30—11:30下午:14:00—17:00
2020年3月20日上午:08:30—11:30下午:视唱练耳考前培训
5、年龄要求:报考附高三年制的考生,年龄限14-17周岁(2003年9月1日-2006年9月1日);报考附初六年制的考生,年龄限12-14周岁(2006年9月1日-2008年9月1日)。
6、学历要求:考生被正式录取入校时必须取得小学毕业证或初中毕业证,附高考生按学籍所在省要求参加中考。
7、舞蹈专业考生须知:因舞蹈专业特殊需要,报考考生须明确自己上下身比例大于或等于8公分,以免错报。考生身高、体重、比例等信息以现场实测为准。报考时须持以下证明:X光片(颈椎、腰椎、髋关节)、县级以上医院的健康证明。鉴于舞蹈训练高强度的特性,考生须持有心脏、骨骼、神经系统无家族遗传的自述。
8、考场配备钢琴和双排键电子琴、爵士鼓(架子鼓)、马林巴(木琴),其余所有器乐专业考生参加专业考试时均须自备乐器。
9、特殊报考政策规定:按照特殊报考政策报考的附初考生,其专业考试由招生领导小组组织进行单独考试。考试内容主要以音乐素质考查为主(含视唱练耳相关知识考查和专业基本条件考查)。考查合格者,统一参加文化课规定科目的考试。
10、专业考试时间:3月21日、3月22日
专业招生考试内容及要求:
一、作曲与作曲技术理论:
1、作曲专业考试内容
初试:
附初:歌曲创作、乐理常识。
附高:歌曲创作、乐理及和声常识(难度在属七和弦以内)。
复试:
附初、附高:动机发展、专业口试(钢琴专业或其它乐器演奏、歌曲演唱、音乐素质考查)。
★注:附高器乐表演专业兼报作曲专业的考生,原专业初试合格后需参加作曲专业口试。
2、指挥专业考试内容
初试:
指挥管弦乐曲一首或合唱曲一首。
乐理及和声常识(难度在属七和弦以内)。
复试:
乐器演奏:钢琴(相当于车尔尼299程度以上练习曲一首。巴赫三部创意曲以上程度复调作品一首。相当于奏鸣曲快板乐章的乐曲一首)。
面试:现场提问相关音乐常识内容,现场听觉测试,对音乐感受力、想象力、创造性考查。
3、视唱练耳专业考试内容
初试:专业笔试-听写
(1)大谱表旋律音程:超过一个八度的具体音高听写(含变化音)。
(2)和声音程:超过一个八度的具体音高听写(含简单变化音)。
(3)和弦:四种三和弦原转位具体音听写(附初),四种三和弦原转位、大小七、小小七原转位具体音听写(附高)。
(4)节奏听写:2/4、3/8拍4小节。
(5)单声部旋律听写:一升一降以内(附初),两升两降以内(附高)。
复试:
(1)构唱:自然音程、四种三和弦原转位构唱(附初),自然音程、四种三和弦原转位、大小七、小小七原转位构唱(附高)。
(2)视唱:一升一降以内各种调式(附初),两升两降以内各种调式(附高)。
(3)演唱一首歌曲。
(4)钢琴演奏:练习曲一首(附初相当于849以上程度,附高相当于299以上程度),乐曲一首。
二、中国乐器演奏专业:
初试:
1、除民族打击乐专业外均需演奏音阶,练习曲一首,乐曲一首。
2、附初民族打击乐:排鼓独奏曲目一首(或者中国大鼓),背谱演奏,小军鼓练习曲一首(或者马林巴独奏曲、单槌双槌任选)可看谱演奏。
3、附高民族打击乐:排鼓独奏曲一首(或者中国大鼓、板鼓)、马林巴独奏曲一首(单槌双槌任选)、背谱演奏,小军鼓练习曲一首(可看谱演奏)。
复试;
1、除民族打击乐专业外均需演奏自选乐曲两首(其中一首不得与初试重复)。
2、附初民族打击乐:排鼓独奏曲目一首(或者中国大鼓独奏曲目),背谱演奏,马林巴独奏一首(单槌双槌任选或者小军鼓练习曲一首)可看谱演奏。
3、附高民族打击乐:排鼓独奏曲一首(或者中国大鼓独奏,板鼓独奏),马林巴独奏一首(单槌双槌任选),背谱演奏,小军鼓练习曲一首(可看谱演奏)。
民族打击乐专业初试复试曲目不得重复!
三、管弦乐器演奏专业:
初试:
1、弦乐:小提琴、大提琴、低音提琴任选乐曲两首或乐曲一首、练习曲一首;中提琴自选巴赫无伴奏组曲中的一段舞曲。(小提琴:附初相当于马扎斯练习曲程度,附高相当于克莱采尔练习曲程度;中提琴:附高需选择两段对比舞曲;大提琴:附高相当于宋涛大提琴教程第二册程度)
古典吉他自选乐曲一首及复调作品一首。
竖琴自选乐曲一首。(附高还需练习曲一首)
2、管乐:长笛、单簧管、双簧管、大管、圆号、小号、长号、大号、萨克斯自选乐曲一首。
3、打击乐:马林巴两槌演奏乐曲一首,需背谱演奏;小军鼓任选乐曲一首或练习曲一首,无需背谱演奏。(附高需马林巴两槌或四槌演奏乐曲一首,附高的马林巴和小军鼓均需参加考试)
复试:
1、弦乐:小提琴、中提琴、大提琴、低音提琴①音阶一首:三个八度的单音阶及琶音,两个八度的三、六、八度双音阶(低音提琴:附初需两个八度的音阶及琶音,附高需两个或三个八度的音阶一条及琶音);②练习曲一首;③乐曲一首:小提琴专业附高需相当于阿克莱a小调小提琴协奏曲程度;中提琴专业附高为自选乐曲的一个乐章或独立乐曲;大提琴专业附高相当于戈尔特曼第三协奏曲程度。
古典吉他①大小调音阶各一条;②自选练习曲一首;③自选乐曲一首。
竖琴①关系大小调的音阶与琶音各一首;②练习曲一首;③自选乐曲一首。(附高练习曲需演奏巴洛克时期作品)
2、管乐:长笛、单簧管、双簧管、大管、圆号,小号,长号,大号、萨克斯①自选不少于两个八度的关系大小调音阶及琶音,分别用连、吐演奏;②自选练习曲一首;③自选中大型乐曲一首。
3、打击乐:马林巴两槌演奏乐曲一首,需背谱演奏;小军鼓任选乐曲一首或练习曲一首,无需背谱演奏。(附高需马林巴两槌或四槌演奏乐曲一首,附高的马林巴和小军鼓均需参加考试)
★所有专业初、复试曲目不得重复,乐谱中反复记号段落无需反复演奏。
四、键盘乐器演奏专业:
1、钢琴专业
初试:练习曲一首(附初:相当于车尔尼299以上程度;附高:相当于车尔尼740以上程度)、复调作品一首(附初:相当于巴赫三部创意曲以上程度;附高:演奏巴赫任意组曲中一快一慢两首,或平均律前奏曲与赋格)。
复试:古典奏鸣曲快板乐章(在莫扎特、海顿、贝多芬、舒伯特奏鸣曲中选曲)、自选乐曲一首(中外均可,不得与初试重复)。附初钢琴考生需演奏任意一个调性的音阶、琶音、和弦(抽签定)。
★以上考试内容需全部背谱演奏。
2、手风琴专业
初试:练习曲一首(附初:相当于车尔尼849以上程度;附高:相当于车尔尼299以上程度)、乐曲一首。
复试:演奏不同风格音乐作品两首(不得与初试重复)。
五、声乐专业:
初试:1、美声唱法:一首中国作品,一首外国作品(均用原文演唱)。
2、民声唱法:两首声乐作品。
复试:1、美声唱法:一首中国作品,一首外国作品(均用原文演唱,不得与初试重复)。
2、民声唱法:两首声乐作品(不得与初试重复)。
六、舞蹈专业:
初试:身体自然条件初步考查,含五官相貌、体型体态、肌肉、骨骼、关节、柔韧性、弹跳等。
复试:1、舞蹈表现力的考查,舞蹈表演(2分钟以内,舞种、题材不限)。
2、模仿测试包括:音乐节奏及舞蹈动作模仿。考查考生的音乐节奏感及舞蹈接受能力。
备考要求:身体比例:考生上下半身比例须大于或等于8公分。上半身测量起止点:第7颈椎(颈椎自上而下能够摸到的个突出的棘突)到臀纹线;下半身测量起止点:臀纹线到脚后跟。
着装:女生着体操服、白色裤袜、练功鞋,男生着紧身背心、氨纶短裤、练功鞋(复试剧目表演时不得穿演出服)。
伴奏音乐:考生自备音乐,须提供优盘mp3格式(单曲单碟CD备用)。
七、现代乐器演奏专业:
1、电子管风琴(双排键):
初试:练习曲一首(附初:相当于车尔尼849以上程度;附高:相当于车尔尼299以上程度)、复调作品一首(三声部)。
复试:演奏不同风格音乐作品两首(不得与初试重复)。
2、流行键盘
初试:练习曲一首(相当于车尔尼299以上程度)。
复调作品一首(相当于巴赫三部创意曲以上程度)。
复试:自选乐曲两首1、奏鸣曲快板乐章;2、乐曲一首(风格不限复试曲目不得与初试曲目重复)。
备考要求:考试用琴,钢琴、电钢琴、电子琴均可
3、流行萨克斯
初试:现场在12个自然大调音阶中抽取一条音阶,按照速度100,八分音符演奏,两个八度;演奏自选作品一首(风格不限)。
复试:现场抽取布鲁斯音阶一条,自选流行或爵士风格作品一首(不得与初试曲目相同)。
备考要求:乐曲必须有伴奏音乐,伴奏自带。乐曲伴奏应统一采用WAV或MP3文件形式,用U盘提交。
4、电吉他
初试:
1、大小调音阶各一条(范围,自然大调:C,G,D,F;自然小调e,g,c,a)。
2、自选乐曲一首(风格不限,自备伴奏)。
复试:
1、自选乐曲一首,风格不限(自备伴奏)。
2、和弦视奏(考生根据现场谱例中和声功能标记,自行设计恰当的伴奏织体演奏和弦链接)。
备考要求:提供乐器专用音箱,器及其它辅助设备考生自备。考生如需使用伴奏带,应统一采用WAV或MP3文件形式,用U盘提交。考试曲目需背谱演奏。
5、爵士打击乐
初试:小鼓练习曲或乐曲一首,爵土鼓乐曲一首。
复试:小鼓练习曲或乐曲一首,爵士鼓乐曲一首。(复试曲目不得与初试重复)
【注】附初考生小鼓参考Mitchell Peters-Intermediate Snare Drum Studies程度;附高考生小鼓参考Mitchell Peters-Etudes Snare Drum Studies程度。爵士鼓乐曲必须有伴奏音乐,伴奏自带。爵士鼓乐曲伴奏应统一采用WAV或MP3文件形式,用U盘提交。爵士鼓背谱,小军鼓部分不强制背谱。
备考要求:提供DW五鼓爵士鼓和标配镲片,其它乐器自带。
八、音乐教育专业:
初试:1、声乐演唱自选中外声乐作品一首。
2、键盘乐器演奏(钢琴、手风琴及电子琴)。
练习曲一首(相当于车尔尼299以上程度)。
复试:1、声乐演唱自选中外声乐作品一首(不得与初试演唱曲目重复)。
2、键盘乐器演奏(钢琴、手风琴及电子琴)。
自选乐曲一首(中、外均可)。
3、舞蹈表演、第二乐器演奏(任选其中一项)。
视唱练耳考试规定
凡参加复试的各专业考生,均须按规定时间、地点参加视唱练耳考试(舞蹈专业除外)。特殊报考政策考生单独安排视唱练耳考试。
考试形式:面试、笔试
面试部分(附初、附高)
考试内容与要求:
1、旋律音程具体音听唱(附初)、模唱(附高)。
2、旋律音程组模唱。
3、和声音程、和弦模唱:自然音程、四种三和弦及其转位、大小七、小小七和弦原位。
4、音程、和弦构唱:自然音程、四种三和弦及其转位、大小七、小小七和弦原位。
5、节奏短句模仿:四至六小节内的基本节奏型,2/4、3/8拍。
6、旋律模唱:四至八小节的单声部旋律。
7、视唱:调性范围为无升降号至一个升降号内自然、和声大小调形式及各民族调式。
笔试部分(仅附高)
乐理部分:
1、音的分组、各种谱号。
2、音符、休止符的时值关系。
3、连音符的时值。
4、单音程的识别与构成。
5、三和弦的识别与构成。
6、大小调音阶的识别与构成。
听写部分:
1、旋律音程听写:基本音级为主,含少量变化音。
2、和声音程听写与选择:基本音级。
3、节奏填空与选择:2/4、3/8拍各一条,四小节。
4、单声部旋律填空:无升降的大小调及各民族调式。
文化课招生考试安排:
所有参加专业复试的考生均须参加附中组织的文化课招生考试。考试时间为2020年3月23日、3月24日。具体要求如下:
报考附初各专业的考生,文化课考试科目:语文、数学、英语,均为闭卷笔试。语文考试时间100分钟,数学考试时间90分钟,英语考试时间90分钟。语文(部编版)、英语均以人教版课本为纲,数学以北师大版课本为纲,考试内容截止六年级上册。
报考附高各专业的考生,文化课考试科目:语文、数学、英语、史政合卷,均为闭卷笔试。语文考试时间100分钟,史政合卷120分钟,其它科目90分钟。语文(部编版)、英语、政治(部编版)、历史(部编版)均以人教版课本为纲,数学以北师大版课本为纲,考试内容截止初三上册。
录取及有关规定:
1、本校面向招生。除西安市城六区外,其它省、市、区县考生被录取后,户籍可根据家长申请迁入本校学生集体户。符合年龄要求的港澳台学生可直接参加专业考试录取,也可同外国留学生一样在学院外办申请办理相关手续后参加专业考试录取。
2、录取原则:按照招生指标统一划定文化课较低控制线和视唱练耳较低控制线,及各专业类别较低控制分数线(作曲与作曲技术理论、键盘、管弦、民乐、声乐、舞蹈、现代乐器演奏、音教)。
3、附高三年制、附初六年制的考生在5月6日后,可上附中官网查询拟录取情况。
4、新生学年实行试读制。专业复查不合格者、不适合专业学习者、违反招生考试纪律者、健康条件不合格者将取消入学资格,退回原单位原地区。附高、附初新生入学期中考试时,将分别对初三第二学期、小学六年级第二学期的文化课考试科目内容进行复查测验,成绩计入学籍审核成绩。
5、学费:按物价局批准资费收取;住宿费:6人间1200元/年;8人间900元/年。书本资料、校服等代办费用另计。
6、按照、省教育厅相关规定,对农村户口、城镇困难家庭的考生经申请审核后均可办理国家助学金、学费减免等。
本文系 网站编辑转载,转载目的在于传递更多信息。如涉及作品内容、版权和其它问题,请在30日内与本网联系,我们将在第一时间删除内容!































































