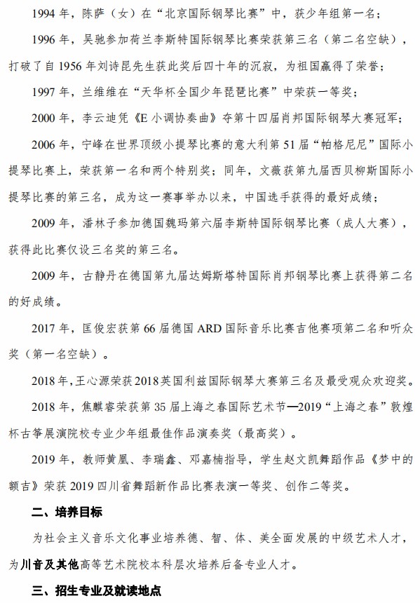
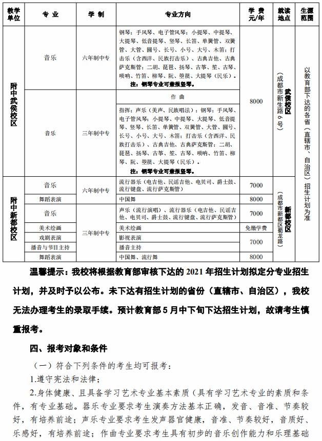
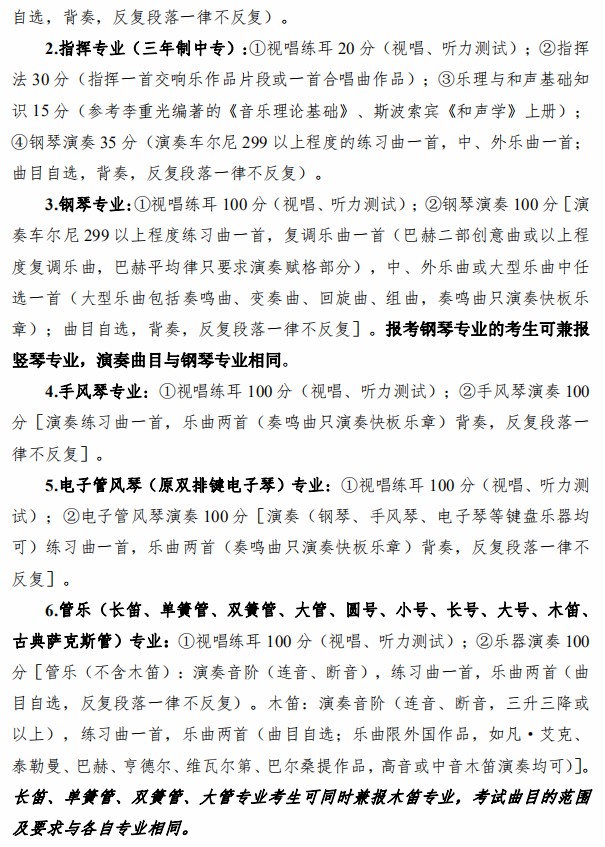
四川音乐学院附中2021年招生简章
- 预约测评
- 提交
四川音乐学院附中2021年招生简章










附件:报考四川音乐学院附中考生学籍证明参考格式
附件:报考四川音乐学院附中考生身份证复印件格式要求
长按识别下方二维码即可下载▼

本文系 网站编辑转载,转载目的在于传递更多信息。如涉及作品内容、版权和其它问题,请在30日内与本网联系,我们将在第一时间删除内容!
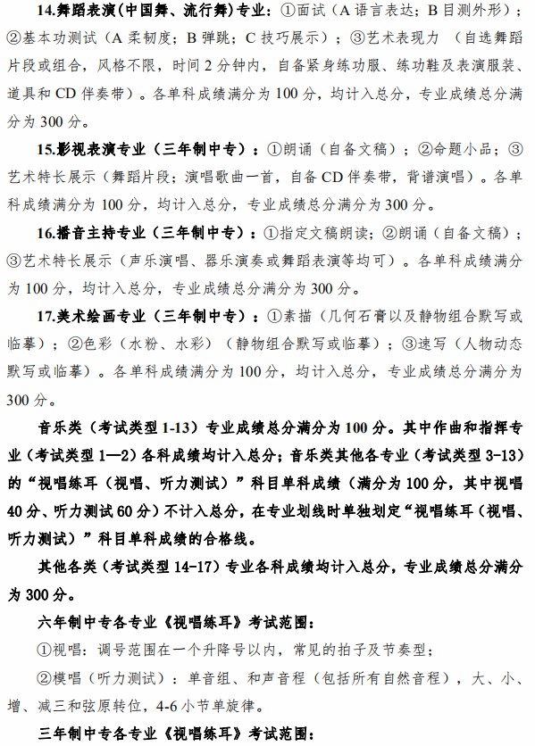
四川音乐学院附中2021年招生简章










附件:报考四川音乐学院附中考生学籍证明参考格式
附件:报考四川音乐学院附中考生身份证复印件格式要求
长按识别下方二维码即可下载▼

本文系 网站编辑转载,转载目的在于传递更多信息。如涉及作品内容、版权和其它问题,请在30日内与本网联系,我们将在第一时间删除内容!
小提琴艺考培训导师
中央音乐学院小提琴硕士
小提琴艺考培训导师赵一男:2016年曾参加莫扎特夏季学院大师班学习。2019年获中央音乐学院第四届室内乐比赛暨珠江·恺撒堡奖学金比赛第二名。在校期间曾考入小泽征尔音乐塾。在校成绩优异,获得优秀学生奖学金。曾受到Paul Roczek,胡坤,宁峰等专家指导。曾多次参加弦乐艺术节,巴洛克音乐节,北京现代音乐节等音乐节演出
点点taptapBET下载
美声唱法艺考导师
韩国祥明大学博士
美声唱法艺考培训导师苏大为:首都师范大学教师,cctv中国十大男高音歌唱家,中国十大男高音歌唱家;意大利《CastaDiva》国际声乐大赛歌剧组金奖;最佳拿波里演唱金奖获得者。
点点taptapBET下载