北京科技大学2023年高水平艺术团招生简章
- 预约测评
- 提交
北京科技大学2023年高水平艺术团招生简章
为全面提高我校艺术教育水平和学生的艺术修养,根据教育部关于普通高校特殊类型招生工作的有关规定,我校2023年继续开展高水平艺术团招生工作。具体招生办法如下:
一、招生对象
参加2023年普通高校统一招生考试,具有艺术特长的高中毕业生。有关招生政策要求(详见我校招生章程)与统招生一致。
二、招考类别

每人限报一个项目,学校可依据生源情况调整各项目拟签约人数,宁缺毋滥。
三、报考条件
(一)综合素质
学习成绩良好、思想品德优秀、身心健康,综合素质好,有舞台表演经验,符合2023年高考报名条件。
(二)专业素质
器乐类:报考专业取得中央音乐学院、中国音乐学院、上海音乐学院、中国音乐家协会等机构颁发的该专业业余水平最高等级证书或具有相当水平,参加过校级及以上大型演出。
舞蹈类:要求身高1.63米(含)以上,具有独舞能力,有较好的艺术表现力,参加过校级及以上大型演出。
(三)如考生所在生源地省级招生考试机构组织高水平艺术团统一测试,考生须参加统一测试且成绩合格,否则认定资格无效;如考生所在生源地不组织统测,考生可直接参加我校高水平艺术团报名测试。
四、选拔程序
(一)报名
考生须登录http://gaokao.chsi.com.cn/gspystbm/,按网上要求注册、填写、下载并打印《北京科技大学2023年高水平艺术团申请表》,经中学签字盖章后附相关报名材料寄至我校。
1.网上报名时间:2022年12月12日至2022年12月19日17:00
截止接收邮寄资料时间:2022年12月22日17:00(以实际收到时间为准)
2.邮寄资料:
(1)《北京科技大学2023年高水平艺术团申请表》(中学签字盖章);
(2)最高等级证书复印件(复印件须加盖中学公章);
(3)中学以来比赛活动中最高荣誉证明复印件(复印件须加盖中学公章);
(4)近期个人表演u盘(音乐类需要同期录音,不允许后期处理,文件名为“项目-姓名-省份-报考作品名称”)。
所有材料恕不退还。材料不齐全不真实者不能通过初审。
3.邮寄地址:
北京市海淀区学院路30号北京科技大学学生活动中心223室;
收件人:校团委青年文体活动指导中心;
联系电话:010-62330040;邮编:100083。
来函请用EMS特快专递寄出,并在信封注明“北京科技大学2023年高水平艺术团报名,XX特长”的字样。
(二)初审
我校在收到申请表和材料后请相关专家进行初审。
2022年12月30日后请考生自行登录报名系统查看初审结果,请确认参加考试的考生在规定时间内按照要求进行艺术专业测试。
五、专业测试
艺术专业测试为按要求在指定平台在线录制提交视频的非现场考核方式进行。
请通过初审的考生,于2023年2月27日—3月7日,登录学信网“在线考试系统”(https://bm.chsi.com.cn/),按照要求在线录制并提交测试视频,线下录制提交的视频无效,不接受通过其他平台或渠道提交的视频。请考生务必仔细阅读《北京科技大学2023年高水平艺术团招生视频录制及专业测试要求》(详见附件),严格按要求提交作品。
六、录取说明
(一)优惠分值
1.非高考改革省份考生高考文化课成绩须达到我校在生源省份本科第一批次最终模拟投档线下20分以内(非750分制的按比例折算)且不低于生源省份本科第一批次录取控制线(合并本科批次和高考改革省份,本科第一批次录取控制线按省级招生考试机构划定的高水平艺术团录取控制分数线执行)。最终模拟投档线为录取时当地省级招生考试部门确定的相应投档参考线。
2.高考改革省份考生高考文化课成绩须达到考生所在省份确定的高水平艺术团最低录取控制分数线上X分及以上(各省份X值详见下表),考生选考科目必须满足我校2023年相应专业(类)对选考科目范围的要求,方可被我校录取。

(二)认定标准
学校组织专家对提交的视频进行评分,分项目依据专家考核评分的平均分由高到低依次予以认定,被认定考生的考核成绩须达到80分及以上。
(三)调剂原则
如符合认定条件的考生人数少于项目拟签约人数,学校可根据实际情况进行类别或项目间的名额调剂。首先同类专业按照专业排序依次调剂,如不符合条件再进行跨类按照专业排序调剂,调剂顺序参照招考类别表。
(四)我校将按照相关规定对高水平艺术团候选人资格认定结果进行公示,公示无异议后生效。
七、监督机制
(一)学校在高水平艺术团招生过程中,遵循“公平、公正、公开、综合评价、择优录取”的原则,将选拔办法、标准、程序以及结果向社会公示,接受社会监督。
(二)我校教职工子女和亲属报考本校高水平艺术团的,须向学校招生办公室报备并在校内公示,教职工本人要全程回避。
(三)学校不委托任何机构进行培训、招生的相关活动,严禁与高水平艺术团招生挂钩的乱收费行为,严肃查处以欺骗、贿赂等不正当手段取得录取资格的行为。
(四)考生本人应本着诚信原则,严格按照程序申请。报到入学后,学校将对录取的高水平艺术团考生进行专业复测。对于专业复测不合格、入学前后两次测试成绩差异显著、体检不合格的考生,将组织专门调查。对于通过弄虚作假、徇私舞弊方式骗取录取资格的学生以及违规录取的学生,一律取消入学资格、录取资格或学籍,并通报生源地省级招生考试机构倒查追责。
(五)高水平艺术团学生在校期间须接受所在院系和艺术团双重管理,既要按本专业培养方案完成专业学习任务,也要认真履行参加排练和演出的义务,遵守学生艺术团各项规定。
八、联系方式
招生网址:
zhaosheng.ustb.edu.cn
咨询电话:
(010)62330040(团委)、62325294(招办)
咨询时间:
2022年12月12日至2022年12月30日,2023年2月27日至3月7日。上午8:30-11:30,下午14:00-17:00(周末及法定节假日除外)。
电子信箱:
zhaoshengzixun@ustb.edu.cn
监督电话:010-62332229
申诉或举报邮箱:jiwei@ustb.edu.cn
九、附则
(一)本简章最终解释权归北京科技大学招生办公室及校团委。
(二)教育部关于普通高等学校招收高水平艺术团的有关规定均适用于我校高水平艺术团招生工作。
(三)本次报名和测试过程中不收取任何费用,考试期间所有费用考生自理。
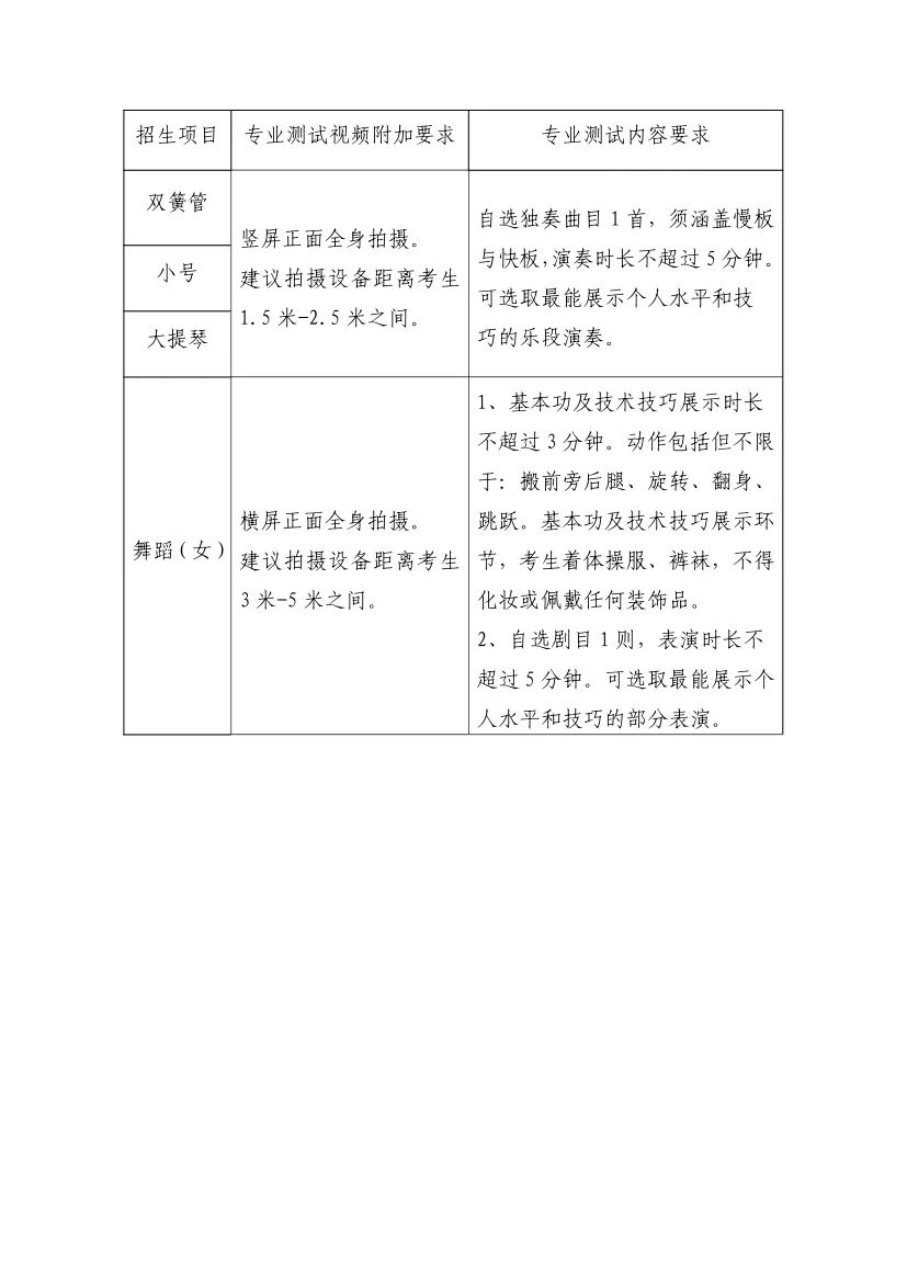
附件:北京科技大学2023年高水平艺术团招生视频录制及专业测试要求


本文系 网站编辑转载,转载目的在于传递更多信息。如涉及作品内容、版权和其它问题,请在30日内与本网联系,我们将在第一时间删除内容!































































