上海交通大学2021年高水平艺术团招生简章
- 预约测评
- 提交
上海交通大学2021年高水平艺术团招生简章
小音划重点啦!
报名截止时间:2021年2月22日中午12:00截止
网上缴纳测试费:2月28日中午12:00前
文化课测试:预计2021年3月
测试地点:上海交通大学闵行校区
为推进校园文化建设,加强我校学生艺术团建设,提高学生综合素质,促进学校艺术教育工作的发展,根据有关规定,2021年我校将继续开展高水平艺术团的招生工作,特制定本简章。
一、 报名条件
凡符合国家规定条件,2001年9月1日(含)以后出生,参加2021年普通高等学校统一招生考试,品学兼优,具有器乐、声乐、舞蹈和话剧表演等艺术才能且符合我校录取条件的高中毕业生均可报名。
二、 招生类别及拟公示合格考生人数
2021年我校将根据艺术团发展的需要,按管乐打击乐类、声乐、民乐、舞蹈话剧四个大类进行招生。招生计划数为8人,拟公示合格考生人数不超过16人。各大类及单项人数分布如下:

备注:1. 2021年我校不单独招收钢琴专业特长生;2. 打击乐视校乐团实际需要分配至交响乐团、管乐团或民乐团;3. 实际公示合格考生人数,可根据乐团需要和生源情况适度调整。
三、 选拔程序
选拔程序包括:网上报名、材料审核、文化课测试(语文、数学、英语)、艺术水平测试、学校招生工作领导小组审定、签订协议、网上公示。
1.报名进入“上海交通大学报名系统”(点击进入)进行网上注册、报名。按系统提示填写并提交相关信息后打印申请表,在申请表上加盖中学公章后进行扫描上传并提交(扫描内容须清晰可辨,如因扫描文件不符合要求或上传资料不全而导致影响资格审查的,后果由考生自行承担)。报名截止时间为2021年2月22日中午12:00。报名纸质材料无需邮寄。
2.材料审核、缴费
我校将对考生网上提交的申请材料进行审核,未按要求提交相关材料或材料不实、缺失或不符合要求等,则视为不合格,审核结果预计于2021年2月25日在招生网上公布,考生可通过“上海交通大学报名系统”查询,初审通过考生需在2月28日中午12:00前网上缴纳测试费;文化课测试准考证预计于3月初开放打印。
3.文化课测试
文化课测试:预计于2021年3月举行,考试科目为:语文、数学、英语。具体考试安排及要求详见文化课测试准考证。
文化课测试设置合格线,达到合格线上的考生按艺术测试项目进行文化课成绩排序,各项目按照不超过拟公示数的5倍确定艺术水平测试名单。考生可在报名系统查询入围艺术水平测试情况,入围的考生可网上打印艺术水平测试准考证。
考前,每位考生须签订《诚信考试书》(随文化课测试准考证一同打印下载),如发现作弊者,取消我校高水平艺术团考试和录取资格,并通报省级招生考试机构取消当年高考报名和录取资格。
4.艺术水平测试
测试地点:上海市闵行区东川路800号上海交通大学闵行校区,详见艺术水平测试准考证。
测试时间及安排:文化课测试次日举行,详见艺术水平测试准考证。
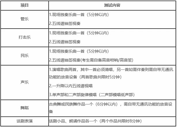
5.艺术水平测试内容:

注意事项:考场备有排鼓、谱架,其他乐器请考生自备。所有考生无需背谱。自选曲目如果超时会被叫停,但不影响成绩评判。严禁携带手机等通讯工具作为放音设备。
6.优惠政策认定及公示
(1)对于艺术水平测试成绩80分以上(含)且文化课成绩达标的考生,我校将根据各项目拟公示合格考生人数及艺术团发展需要,按艺术水平测试成绩确定合格考生名单。如遇艺术水平测试成绩同分,将依次根据文化课测试总分、数学成绩、英语成绩等排序认定。
(2)高考文化课录取成绩要求:不低于我校在生源省份本科批次较终模拟投档线下20分。在实行高考综合改革的省市,获得相关优惠条件的考生,具体优惠政策以较终认定协议为准。
(3)资格公示:我校将按照的相关规定对高水平艺术团候选人资格认定结果进行公示。进入公示名单的合格考生,在签订《上海交通大学2021年高水平艺术团合格考生认定协议书》、明确入校后参加艺术团活动的义务和责任后,将在阳光高考平台进行公示。
考生需参加2021年高考,并在相关批次以我校为志愿填报,请考生随时关注我校招生网站发布的有关通知。
7.申请材料申请材料应当清晰、真实、完整。申请材料中存在虚假内容或者隐匿可能对考生产生不利影响的重大事实的,一经发现,取消继续参与后续认定工作的资格;已经获得高水平艺术团合格考生认定资格的,取消认定;已经入学的,按和我校相关规定处理。
四、相关政策
公示合格考生的高考成绩如达到我校在生源省份本科批次投档线,则将满足志愿专业;高考成绩未达到我校在生源省份本科批次投档线,但在优惠录取认定范围内,则将根据其高考成绩调剂录取。高考体检等不符合国家规定者,将根据国家有关规定取消录取资格或调整至适合专业。
五、防疫要求
1. 为统筹做好考试招生和常态化新冠防控工作,考生应仔细阅读《上海交通大学2021年高水平艺术团招生考生防疫注意事项公告》(见附件),并按要求做好相应准备。如因变化可能做出相应调整,届时另行通知。
2.根据上海市和学校防控要求,考生本人入校考试时须主动出示准考证(含《诚信考试书》)和有效身份证件原件(身份证遗失或不在有效期内,可携军人及武警人员证件、户口本需附公安户籍部门开具的贴有近期免冠照片的身份证号码证明、护照替代),并提供到校前七日内的核酸检测证明(阴性)以及两码(随申码和行程码)方可入校参加测试,家长不进校。如因不符合防疫要求无法参加考试,将视为放弃考试,后果由考生自行承担。
六、 其他
我校高水平艺术团测试成绩不能代替各省(自治区、直辖市)统一组织的艺术特长测试成绩,考生须根据所在省(自治区、直辖市)的相关规定参加该省(自治区、直辖市)统一测试并合格,具体以生源所在地政策为准。
对于实行高考改革相关省份,考生报考我校相关专业时,应符合相应专业的选考科目要求。
本次艺术团招生选拔工作,在学校招生工作领导小组直接领导下进行,工作方案、实施办法和较终录取结果均须报学校招生工作领导小组审核批准。为此项工作的公平公正性,学校监察处全程参与,同时接受社会监督。
如因政策变化等不可抗因素导致影响招生考试过程的情况发生,我校可进行调整并另行通知。
七、 联系方式
1.上海交通大学招生办公室
咨询电话:021-34200000 传真:021-34207255
地址:上海市闵行区东川路800号新行政B楼333室
邮编:200240
招生网站:http://admissions.sjtu.edu.cn
2.上海交通大学学生艺术团
咨询电话:021-34205752
3.咨询时间:即日起至2021年1月8日8:30—16:30
2021年2月18日—2021年2月19日 8:30—16:30
2021年2月22日8:30—12:00
4.上海交通大学监察处监督举报电话:021-34206217
八、本简章解释权属上海交通大学招生办公室。
本文系 网站编辑转载,转载目的在于传递更多信息。如涉及作品内容、版权和其它问题,请在30日内与本网联系,我们将在第一时间删除内容!































































