广西师范大学2020年硕士研究生招生简章
- 预约测评
- 提交
广西师范大学2020年硕士研究生招生简章公布,为方便考生及时查看其招生考试要求, 艺术考研培训班小音现将其分享如下,准备参加广西师范大学硕士研究生考试的同学可以参考下。

一、招生人数
2019年广西师范大学录取硕士研究生2476名。2020年,广西师范大学拟招生数不低于上年规模,其中非全日制硕士研究生约432名、“少数民族高层次骨干人才计划”8名,“退役大学生士兵”专项2名,拟接收推免生约150名,详情见广西师范大学2020年招生目录,实际招生数以国家下达计划数为准。
在2020年录取过程中,广西师范大学将采取学校宏观控制招生总数,各院系、专业之间根据调剂之后的生源情况相互调剂招生人数的原则,将生源不足的研究生招生计划原则上调往对应学科专业。
广西师范大学在2020年接收推免生过程中,将根据实际接收人数、专业对应调整该专业的统考招生数。
二、报考条件
(一)报名参加硕士研究生招生考试的人员,须符合下列条件:
1.中华人民共和国公民。
2.拥护中国共产党的领导,品德良好,遵纪守法。
3.身体健康状况符合国家和招生单位规定的体检要求。
4.考生学业水平必须符合下列条件之一:
(1)国家承认学历的应届本科毕业生(含普通高校、成人高校、普通高校举办的成人高等学历教育应届本科毕业生)及自学考试和网络教育届时可毕业本科生。考生录取当年入学前(当年9月1日前)必须取得国家承认的本科毕业证书,否则录取资格无效。
(2)具有国家承认的大学本科毕业学历的人员。
(3)获得国家承认的高职高专毕业学历后满2年(从毕业后到录取当年9月1日,下同)或2年以上的人员,以及国家承认学历的本科结业生,符合广西师范大学根据本单位的培养目标对考生提出的具体学业要求的,按本科毕业同等学力身份报考。
(4)已获硕士、博士学位的人员。
在校研究生报考须在报名前征得所在培养单位同意。
(二)报名参加专业学位硕士研究生招生考试按下列规定执行。
1.报名参加法律(非法学)专业学位硕士研究生招生考试的人员,须符合下列条件:
(1)符合第(一)中的各项要求。
(2)报考前所学专业为非法学专业(普通高等学校本科专业目录法学门类中的法学类专业[代码为0301]毕业生、专科层次法学类毕业生和自学考试形式的法学类毕业生等不得报考)。
2.报名参加法律(法学)专业学位硕士研究生招生考试的人员,须符合下列条件:
(1)符合第(一)中的各项要求。
(2)报考前所学专业为法学专业(仅普通高等学校本科专业目录法学门类中的法学类专业[代码为0301]毕业生、专科层次法学类毕业生和自学考试形式的法学类毕业生等可以报考)。
3.报名参加工商管理、公共管理、工程管理、旅游管理、工程硕士中的项目管理、教育硕士中的教育管理、体育硕士中的竞赛组织专业学位硕士研究生招生考试的人员,须符合下列条件:
(1)符合(一)中第1、2、3各项的要求。
(2)大学本科毕业后有3年以上工作经验的人员;或获得国家承认的高职高专毕业学历或大学本科结业后,符合招生单位相关学业要求,达到大学本科毕业同等学力并有5年以上工作经验的人员;或获得硕士学位或博士学位后有2年以上工作经验的人员。
工商管理硕士专业学位研究生相关考试招生政策同时按照《关于进一步规范工商管理硕士专业学位研究生教育的意见》(教研〔2016〕2号)有关规定执行。
4.报名参加法律(非法学)、法律(法学)、工商管理、公共管理、工程管理、旅游管理、工程硕士中的项目管理、教育硕士中的教育管理、体育硕士中的竞赛组织以外的其他专业学位硕士研究生招生考试的人员,须符合(一)中的各项要求。
5.报考“退役大学生士兵”专项硕士研究生招生计划的考生,应为高校学生应征入伍退出现役,且符合硕士研究生报考条件者。考生报名时应当选择填报退役大学生士兵专项计划,并按要求填报本人入伍前的入学信息以及入伍、退役等相关信息。
广西师范大学部分招生专业不招收同等学力考生或不招收跨专业同等学力考生,详见《广西师范大学2020年硕士研究生招生专业目录》(http://www.yz.gxnu.edu.cn/)。以同等学力身份报考的人员,在填报志愿前务必详阅广西师范大学专业目录中备注的限制条件,因误填而产生的后果由考生自负。
根据有关规定,招生单位对考生的资格审查在复试时进行。请考生务必在报名前详阅广西师范大学的报考条件,自审合格后再进行网上报名。否则,造成不予复试、不予录取等后果由考生自己承担。
(三)推免生
具有推荐免试资格的考生,须在国家规定时间内登录“推荐优秀应届本科毕业生免试攻读研究生信息公开暨管理服务系统”(网址:http://yz.chsi.com.cn/tm)填报志愿并参加复试。除工商管理硕士、公共管理硕士、工程管理硕士、旅游管理硕士、工程硕士中的项目管理、教育硕士中的教育管理、体育硕士中的竞赛组织外,广西师范大学其他各学科(类别)、专业(领域)均可接收推免生。已被广西师范大学接收的推免生,不得再报名参加当年硕士研究生考试招生,否则取消其推免录取资格。
广西师范大学招收推免生的具体要求详看《广西师范大学2020年推荐优秀应届本科毕业生免试攻读硕士学位研究生工作实施办法》和《广西师范大学2020年接收外校推荐免试攻读硕士研究生简章》,推免生录取专业和录取人数视具体情况有所调整。
三、报名流程
报名包括网上报名、网上确认或现场确认两个阶段。所有参加硕士研究生招生考试的考生均须进行网上报名,并按具体通知要求以网上或现场的方式,确认本人的网报信息和采集本人图像等相关电子信息,同时按规定缴纳报考费。
(一)网上报名(不包含推免生、支教团)
1.网上报名时间为2019年10月10日至10月31日,每天9:00—22:00。网上预报名时间为2019年9月24日至9月27日,每天9:00—22:00。
2.应届本科毕业生网上预报名时间为2019年9月24日至9月27日,每天9:00-22:00。
3.考生应在规定时间登录“中国研究生招生信息网”(公网网址:https://yz.chsi.com.cn/,教育网址:http://yz.chsi.cn,以下简称“研招网”)浏览报考须知,并按、省级教育招生考试机构、报以及报考招生单位的网上公告要求报名。报名期间,考生可自行修改网上报名信息或重新填报报名信息,但一位考生只能保留一条有效报名信息。逾期不再补报,也不得修改报名信息。
4.考生报名时只填报一个广西师范大学的一个专业。待考试结束,公布考生进入复试的初试成绩基本要求后,考生可通过“研招网”调剂服务系统了解广西师范大学的调剂办法、计划余额信息,并按相关规定自主多次平行填报多个调剂志愿。
5.未通过学历(学籍)校验的考生应及时到学籍学历认证机构进行认证,在广西师范大学允许考试前需提交认证报告以便核验。
6.按规定享受少数民族照顾政策的考生,在网上报名时须如实填写少数民族身份,且申请定向就业少数民族地区。
7.“少数民族高层次骨干人才计划”招生以考生报名时填报确认的信息为准。
8.考生应当认真了解并严格按照报考条件及相关政策要求选择填报志愿。因不符合报考条件及相关政策要求,造成后续不能现场确认、考试、复试或录取的,后果由考生本人承担。
9.考生应当按要求准确填写个人网上报名信息并提供真实材料。考生因网报信息填写错误、填报虚假信息而造成不能考试、复试或录取的,后果由考生本人承担。
10.报考广西师范大学美术学(130400)、美术(135107)专业的考生须选择广西师范大学参加考试。
(二)信息确认要求
考虑到不同考生的实际情况(不含推免生),广西师范大学将向上级教育管理部门申请网上确认与现场确认两种确认方式。由考生按通知具体要求在规定时间内确认其网上报名信息,逾期不再补办。
报考广西师范大学考生被通知现场确认的,需注意:
1.广西师范大学报现场确认预定时间:2019年11月中旬(各具体时间请注意公告)。
2.现场确认所需提交的材料:
(1)有效身份证件(限“二代居民身份证”)、网上报名编号。
(2)学历证书原件(普通高校、成人高校、普通高校举办的成人高校学历教育应届本科毕业生持学生证)。
(3)报考“退役大学生士兵”专项硕士研究生招生计划的考生还应当提交本人《入伍批准书》和《退出现役证》。
(4)在录取当年9月1日前可取得国家承认本科毕业证书的自学考试和网络教育本科生,须凭颁发毕业证书的省级高等教育自学考试办公室或网络教育高校出具的相关证明方可办理网上报名现场确认手续。
(5)未通过网上学历(学籍)校验的考生,在现场确认时应提交学籍/学历在线验证报告(《学历证书电子注册备案表》《学籍在线验证报告》)或《中国高等教育学历认证报告》,以供核验。
(6)考生应对本人网上报名信息认真核对并确认。报名信息经确认后一律不作修改,因考生填写错误引起的一切后果由其自行承担。
(7)考生应按要求配合报做好本人图像采集等信息工作。
报考广西师范大学考生被通知网上确认的,按通知具体要求进行确认。
(三)桂林市区及附近且报考广西师范大学的考生请选择广西师范大学
考生务必正确填写通讯信息(省、市、县、地址、邮编、联系电话、姓名),通讯地址和联系电话须在2020年8月底前有效。因信息不详、电话不畅而引发的后果由考生本人承担。
四、报考资格审查
广西师范大学对考生网上填报的报名信息和现场确认材料进行全面审查,确定考生的考试资格。考生填报的信息与报考条件不符的,不准予考试。网上学历(学籍)校验未通过的考生,广西师范大学将要求其在规定时间内提供机构出具的认证报告,否则不准予考试。
五、考试
考试分初试和复试两个阶段。
(一)初试
1.2020年硕士研究生招生考试初试时间为2019年12月21日至22日(每天上午8:30—11:30,下午14:00—17:00)。
2.初试科目。
12月21日上午思想政治理论、管理类联考综合能力
12月21日下午外国语
12月22日上午业务课一
12月22日下午业务课二
每科考试时间一般为3小时,详细考试时间、考试科目及有关要求等由和招生单位予以公布。初试方式均为笔试。
3.考试地点。由各统一安排。
4.考生应当在2019年12月14日至12月23日期间,凭网报用户名和密码登录“研招网”自行下载打印《准考证》。《准考证》使用A4幅面白纸打印,正、反两面在使用期间不得涂改或书写。考生凭下载打印的《准考证》及有效居民身份证参加初试和复试。
(二)成绩公布。广西师范大学在规定时间内向考生公布成绩。考生对评卷结果有异议,可以依程序申请成绩复查,具体的复查办法按照相关考务文件执行。
(三)复试。复试主要用于考查考生的创新能力、专业素养和综合素质等,是硕士研究生招考的必要环节,复试不合格者不予录取。
1.广西师范大学执行硕士研究生招生考试B类考生进入复试的初试成绩基本要求。按国家规定执行加分政策。
2.广西师范大学在国家招生政策要求基础上,结合生源和招生计划等情况确定复试名单。广西师范大学的复试录取办法和各院系实施细则,将提前在本校招生网站向社会公布,包括具体时间、地点、内容范围、考试方式等。广西师范大学全部复试工作一般在录取当年4月底之前完成。
3.复试内容主要包括:
⑴思想政治素质和道德品质考核;
⑵外国语听力及口语测试;
⑶专业科目笔试(含专业必须的实验操作、上机操作或专业技法等)、专业面试;
⑷以同等学力参加复试的考生,在复试中须加试至少两门与报考专业相关的本科主干课程。加试方式为笔试。报考法律硕士(非法学)、工商管理硕士、公共管理硕士、工程管理硕士或旅游管理硕士的同等学力考生可以不加试。
4.复试实行一般不低于120差额复试。具体差额比例和初试、复试成绩所占权重由广西师范大学在复试前确定。
5.跨专业报考的考生由广西师范大学各培养单位决定是否加试,详见广西师范大学2020年硕士研究生招生专业目录。
6.考生体检工作由广西师范大学在考生拟录取后组织进行。广西师范大学参照、原卫生部、中国残联印发的《普通高等学校招生体检工作指导意见》(教学〔2003〕3号)要求,按照《办公厅卫生部办公厅关于普通高等学校招生学生入学身体检查取消乙肝项目检测有关问题的通知》(教学厅〔2010〕2号)规定,结合招生专业实际情况提出体检要求。拟录取考生按广西师范大学具体通知执行。
六、调剂
广西师范大学将结合生源和招生计划等情况,按国家硕士研究生招生管理规定的考生调剂基本条件要求和广西师范大学公布的调剂办法开展调剂工作,通过“硕士生招生调剂服务系统”平台进行。
(一)广西师范大学各培养单位可根据学科、专业特点及生源情况对一志愿上线考生在专业内部或专业之间进行适当调剂。
(二)一志愿报考广西师范大学并达到复试分数线及相关要求,但未能被广西师范大学录取的考生可申请调剂至其他学校。
(三)广西师范大学每次开放调剂系统持续时间不得低于12个小时。对申请同一招生单位同一专业、初试科目完全相同的调剂考生,广西师范大学按考生初试成绩择优遴选进入复试的考生名单。
(四)广西师范大学通过“硕士生招生调剂服务系统”平台公布一志愿生源不足的专业及调剂缺额,按国家政策及本校调剂管理办法接收调剂考生。
七、录取
广西师范大学录取工作在校研究生招生工作领导小组的统一领导下,按照有关招生录取政策规定及省级教育招生考试机构的补充规定,根据招生计划、考生初试和复试成绩、思想政治表现、身心健康状况等择优确定拟录取名单。
(一)“少数民族高层次骨干人才计划”和“退役大学生士兵”专项不限报考专业,在一志愿考生和调剂考生中,按一志愿优先兼顾专业平衡原则,综合考评考生的初试及复试成绩条件择优录取。
(二)广西师范大学新生录取类别分为非定向就业和定向就业两种。非定向就业的硕士研究生按本人与用人单位双向选择的办法就业,被录取考生的人事档案等相关材料须转入广西师范大学。定向就业的硕士研究生按定向合同就业,学校不调取被录取考生的人事档案等相关材料,定向就业的硕士研究生均须在被录取前与招生单位、用人单位分别签订定向就业合同。
(三)应届本科毕业生的录取类别一般为非定向就业,原则上广西师范大学非全日制硕士研究生招收在职定向就业人员。
八、学制与学费
(一)学制:学术型硕士研究生学制均为三年;各专业学位硕士研究生学制详见广西师范大学2020年硕士研究生招生专业目录。
(二)学术型硕士研究生学费为8000元/年·生,其他详见广西师范大学2020级硕士研究生学费缴纳标准等文件。
九、奖助学金政策
国家计划内招收的研究生享有多项学业奖助政策:
(一)国家助学金:硕士研究生(全日制)6000元/年·生。
(二)国家奖学金:获奖硕士研究生(全日制)20000元/年·生,根据国家规定的比例评选。
(三)学业奖学金:获奖硕士研究生(全日制)3000-10000元/年·生,按一定比例分等级评选,覆盖面达70。
(四)学校、学院或社会捐助为研究生设置的其他类奖助学金(如华藏、孝廉奖学金等)。
(五)学校、培养单位和导师为研究生设置“助教”、“助管”和“助研”岗位(统称为“三助”岗位),承担“三助”岗位工作的研究生,可以获得相应的岗位津贴。
(六)奖助学金的具体实施参照国家、自治区及广西师范大学奖助学金评选管理办法执行。
十、其他说明
(一)本简章内容如有与国家2020年招生政策不符,以国家招生文件为准,未尽事宜按相关文件规定执行。凡报考广西师范大学的考生均须遵守上述规定。
(二)考生应及时关注广西师范大学研究生招生网(http://yz.gxnu.edu.cn/)发布的相关招生信息。
(三)广西师范大学非定向录取的硕士研究生一般采取“双向选择”方式落实就业,近年就业率一般稳定在93左右。
(四)广西师范大学只安排全日制研究生校内住宿,硕士研究生一般安排4人/间公寓式宿舍。
十一、联系方式
(一)广西师范大学院校代码:10602
(二)网址:http://www.yz.gxnu.edu.cn(广西师范大学研究生招生网)
(三)地址:广西桂林市育才路15号邮政编码:541004
(四)联系电话:0773-5833630;0773-5838221
(五)电子信箱:yjsbgxnueducn
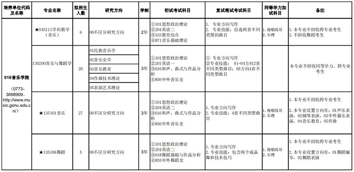
附件:广西师范大学2020年硕士研究生招生目录(音乐类)

本文系 网站编辑转载,转载目的在于传递更多信息。如涉及作品内容、版权和其它问题,请在30日内与本网联系,我们将在第一时间删除内容!































































