音乐艺考资讯_实时掌握音乐艺考动态

艺考资讯

/ ART EXAMINATION INFORMATION

倒计时5天!音乐统考下周出分,这5类考生想翻身一定要参加校考

倒计时5天!音乐统考下周出分,这5类考生想翻身一定要参加校考

倒计时5天!音乐统考下周出分,这5类考生想翻身一定要参加校考...

2024年浙音考试大纲解读5大专业方向+初复试合格比例成绩变动

2024年浙音考试大纲解读5大专业方向+初复试合格比例成绩变动

2024年浙音考试大纲解读5大专业方向+初复试合格比例/成绩变动,其中有合唱指挥、乐队指挥、钢琴系钢琴方向、作曲与作曲技术理论专业、音乐系-音乐理论方...

2024年浙江音乐学院3大招生考试特点

2024年浙江音乐学院3大招生考试特点

2024年浙江音乐学院3大招生考试特点,现场考试的技术背景和需求、考试形式为线上初试和线下复试,初试成绩不计入专业总分,各专业伴奏要求梳理...

2024年浙江本科专业及招生方式10个校考专业+1个省统考专业

2024年浙江本科专业及招生方式10个校考专业+1个省统考专业

2024年浙江本科专业及招生方式10个校考专业+1个省统考专业、浙江音乐学院简介、2024年学科设置齐全、现有11个专业方向...

上海音乐学院2023年校考本科录取分数线

上海音乐学院2023年校考本科录取分数线

上海音乐学院2023年校考本科录取分数线...

【2024年】校考院校多集中在北京双一流通过率80%以上

【2024年】校考院校多集中在北京双一流通过率80%以上

【2024年】校考院校多集中在北京双一流通过率80%以上、北京院校组织校考趋于稳定性、十一大和八大院校、政策支持...

【2024】年音乐生落户北京有哪些机会

【2024】年音乐生落户北京有哪些机会

【2024】年音乐生落户北京有哪些机会,落户首都,15所北京音乐学校,政策分析
...

2024年音乐艺考统考成绩公布后音乐生该如何备考提高上岸率

2024年音乐艺考统考成绩公布后音乐生该如何备考提高上岸率

2024年音乐艺考统考成绩公布后音乐生该如何备考提高上岸率,统考的背景情况,怎样在校考中发挥优势...

2024年新政下,统考结束后你该做什么?

2024年新政下,统考结束后你该做什么?

2024年新政下,统考结束后你该做什么?艺考行政背景,参加校考的重要性,哪些院校组织校考...

2024年音乐统考定前程,难度有点吓人

2024年音乐统考定前程,难度有点吓人

2024年音乐统考定前程,难度有点吓人,2024年艺考难吗?校考是不是更难...

同为985/211院校校考vs省考,文化分差50-100分

同为985/211院校校考vs省考,文化分差50-100分

同为985/211院校校考vs省考,文化分差50-100分、文化分数见分晓,举例郑州大学说明...

2024年音乐类综合分计算公式26省文3改5文化要求提高

2024年音乐类综合分计算公式26省文3改5文化要求提高

2024年音乐类综合分计算公式26省文3改5文化要求提高,院校及专业分析,家长的注意事项,分数计算技巧...

2024年上海音乐学院将更偏爱录取这类音乐生

2024年上海音乐学院将更偏爱录取这类音乐生

2024年上海音乐学院将更偏爱录取这类音乐生,上海音乐学院简介,比较偏爱录取的学生,录取注意事项,温馨提示。...

【2024年】上海音乐学院校考考试规则和考试内容的调整

【2024年】上海音乐学院校考考试规则和考试内容的调整

【2024年】上海音乐学院校考考试规则和考试内容的调整,2024年音乐艺考改革,2月份开考,细微调整的可能性更大,调整专业和文化成绩的比例,文化分数线会提高...

【2024年】成都艺术职业大学发布招生简章

【2024年】成都艺术职业大学发布招生简章

【2024年】成都艺术职业大学发布招生简章,招生专业及方向,专业成绩认定,录取办法,特别提醒...

2024年的艺考生有福了,长江音乐学院即将诞生!

2024年的艺考生有福了,长江音乐学院即将诞生!

2024年的艺考生有福了,长江音乐学院即将诞生,长江音乐学院的简介,发展历程,没有围墙的音乐学院,一定要参加校考...

2024年央音将更偏爱这类学生

2024年央音将更偏爱这类学生

2024年央音将更偏爱这类学生,偏爱哪些学生,不一定收成绩好的学生,有哪些好处,音表和音教比较难...

【2024年】中央音乐学院校考考试规则与考试内容调整

【2024年】中央音乐学院校考考试规则与考试内容调整

【2024年】中央音乐学院校考考试规则与考试内容调整,考试时间的调整,考试内容的调整,考试以考生的专业水平为主,考试专业发生细微的变化,文化分数线可能会提高,中央音乐学院招生规模是否会缩减...

音乐学院的王牌专业和王牌专业在哪个学校更好考

音乐学院的王牌专业和王牌专业在哪个学校更好考

音乐学院的王牌专业和王牌专业在哪个学校更好考,5大音乐学院的王牌专业,央音和上音的音表专业哪个更好考...

2024年高考报名工作,报名至12月15日结束【青海】

2024年高考报名工作,报名至12月15日结束【青海】

2024年高考报名工作,报名至12月15日结束【青海】,报考的相关条件,科目,时间,地点和流程...

江西科技师范大学2023年音乐统考注意事项

江西科技师范大学2023年音乐统考注意事项

江西科技师范大学2023年音乐统考注意事项,考试时间,注意事项...

【2024年】甘肃省音乐统考报名开始

【2024年】甘肃省音乐统考报名开始

【2024年】甘肃省音乐统考报名开始,报名与考试,招生批次及志愿设置,志愿填报,工作要求...

统考后需要重视的4件事

统考后需要重视的4件事

统考后需要重视的4件事,保留好考试证件材料,统考成绩查询时间,音乐校考备考指南...

【2024年】中国戏曲学院戏曲类专业省际联考报名考试通知

【2024年】中国戏曲学院戏曲类专业省际联考报名考试通知

【2024年】中国戏曲学院戏曲类专业省际联考报名考试通知,组考专业,报考流程,专业考试报名,资格审核及缴费,打印联考准考证,报名有关说明,兼报说明,考试安排...

2024年12月开考的戏曲类省际联考招生简章公布

2024年12月开考的戏曲类省际联考招生简章公布

2024年12月开考的戏曲类省际联考招生简章公布,招生院校,招生简章,考生报名,招生计划,专业考试,专业范围,考试时间,考试要求,成绩发布与复核,志愿填报,录取办法,违规处理。...

2024年省统考结束后要不要参加校考

2024年省统考结束后要不要参加校考

2024年省统考结束后要不要参加校考,统考结束后未来的看法,校考是自主划线更有优势,校考专业丰富更利于选择,校考是进入音乐专业唯一途径,校考被录取的机会很大...

细节决定成败,统考考试现场注意事项所有考生一定要记住

细节决定成败,统考考试现场注意事项所有考生一定要记住

细节决定成败,统考考试现场注意事项所有考生一定要记住,2024年统考考试现场注意事项,考场临时注意的问题。...

【2024年】山东省艺术类成绩折算方式公布

【2024年】山东省艺术类成绩折算方式公布

【2024年】山东省艺术类成绩折算方式公布,招生类别与计划编制,专业考试及成绩使用,招生简章,文化录取控制分数线,工作要求...

2024年统考考前3大注意事项

2024年统考考前3大注意事项

2024年统考考前3大注意事项,应试备考技巧,5省发布统考考前须知,注意事项要留心,考试证件及物品准备...

2024年上海戏剧学院本科专业考试类型公告发布通知

2024年上海戏剧学院本科专业考试类型公告发布通知

2024年上海戏剧学院本科专业考试类型公告发布通知,上海戏剧学院本科艺术类校考专业,艺术类统考专业,戏曲类省际联考专业,普通类本科第一批次招生专业,上海市普通高校春季考试招生专业。...

音乐表演专业好就业的院校名单整理

音乐表演专业好就业的院校名单整理

音乐表演专业好就业的院校名单整理,音乐表演专业好就业的简介,我们推荐好的院校,还有哪些好就业的专业,就业工资参考。...

音乐表演荣登教育部连续5年红牌专业榜

音乐表演荣登教育部连续5年红牌专业榜

音乐表演荣登教育部连续5年红牌专业榜,浅谈音乐表演专业,权威数据说明,2024年开始音乐表演专业门槛提高,音乐表演专业未来的就业方向...

2024年中国音乐学院最容易上岸的专业

2024年中国音乐学院最容易上岸的专业

2024年中国音乐学院最容易上岸的专业,音教声乐特长的竞争是比较大的,中国音乐学院总结概况。...

2024年中国音乐学院校考将发生3大变化

2024年中国音乐学院校考将发生3大变化

2024年中国音乐学院校考将发生3大变化,线上提交视频改成线下考,校考的考试内容将会更加具有针对性,相比于2023年评分标准会更加严格...

【2024年】吉林省音乐艺考考试前注意事项

【2024年】吉林省音乐艺考考试前注意事项

简介2024年吉林省艺术类专业统一考试(以下简称省统考)将11月15日——12月3日进行。为便于考生详细了解考试有关事项,现就有关情况通知如下:音乐类专业省统考有哪些注...

音乐艺考考试表现很好且无失误,但评委给的分数偏低

音乐艺考考试表现很好且无失误,但评委给的分数偏低

音乐艺考考试表现很好且无失误,但评委给的分数偏低、音乐艺考中的声乐、器乐、视唱评分标准、哪些作品是评委老师给高分的...

安徽省2024年统考音乐生人数下降1/3

安徽省2024年统考音乐生人数下降1/3

安徽省2024年统考音乐生人数下降1/3,音乐生主攻校考提升来提高上岸概率,首先是校考招生比较稳定,考文化分数线不受省统考政策影响。...

【2024年】贵州省音乐统考将于12月1日正式开考

【2024年】贵州省音乐统考将于12月1日正式开考

【2024年】贵州省音乐统考将于12月1日正式开考,准备准考证,注意事项...

【2024年】上海戏剧学院校考与各省统考子科目对照表

【2024年】上海戏剧学院校考与各省统考子科目对照表

【2024年】上海戏剧学院校考与各省统考子科目对照表...

北京音乐艺考统考考什么呢

北京音乐艺考统考考什么呢

北京音乐艺考统考考什么呢,北京音乐艺考统考简介,北京音乐艺考统考考什么内容,北京音乐统考注意事项...

【2023年】中央民族大学校考艺术类专业录取分数线

【2023年】中央民族大学校考艺术类专业录取分数线

【2023年】中央民族大学校考艺术类专业录取分数线,对中央民族大学的简介,以及总结...

北京音乐艺考统考分数怎么计算

北京音乐艺考统考分数怎么计算

北京市音乐艺考统考分数计算方法,分别是对音乐学,视唱练耳,声乐演唱,乐器演奏和乐理单科等...

音乐统考中小三门是考试的关键

音乐统考中小三门是考试的关键

小三门在校考和统考中的作用,其实小三门不管是在校考中还是在统考中都是要考的。...

音乐艺考生,考评分离,考试注意事项

音乐艺考生,考评分离,考试注意事项

2024年的考生一定要按照省招办公布的时间和方式进行约考。这个非常重要!如果错过了,就无法正常参加后续考试。...

在艺考改革的条件下,2024年北京音乐艺考需要注意以下事项

在艺考改革的条件下,2024年北京音乐艺考需要注意以下事项

2024年的艺考改革有一项比较大的影响是文化分的占比更大了,以前文化分时30%,现在文化分占50%,与专业分的比率是一比一...

2024年12月17日至30日湖南省音乐统考

2024年12月17日至30日湖南省音乐统考

今天特别的说一下湖南省。对于湖南省考生须按规定的时间、地点和要求参加本人所报考类别考试...

2024年音乐生的艺考方向

2024年音乐生的艺考方向

2024年是艺考改革的一年,马上到12月份就是省统考的时间了,我想今年肯定有很多学员对音乐生的发展存在一定的方向质疑,到底怎么选择才好呢...

2024年统考马上开始,12所音乐学院文化录取分数线

2024年统考马上开始,12所音乐学院文化录取分数线

近有一些院校发布了各省统考的子科目对照表,已经是确定要组织校考了,2024年统考马上开始,12所音乐学院文化录取分数线...

2024年中央音乐学院校考专业考情变动

2024年中央音乐学院校考专业考情变动

2024年中央音乐学院校考专业考情变动,省统考主要是,音乐表演和音乐教育...

2024届中国音乐学院校考专业考情变化

2024届中国音乐学院校考专业考情变化

2024届中国音乐学院校考专业考情变化,其中报考统考和校考,音乐艺考专业...

北京顶尖学科全国第一江苏跻身全国第三

北京顶尖学科全国第一江苏跻身全国第三

我们作为音乐生理想的学府可能是央音,国音等院校,所以对于城市的选择可能首要选择的是北京了...

国内音乐顶尖学科遥遥领先的是央音、上音、国音

国内音乐顶尖学科遥遥领先的是央音、上音、国音

在11所音乐学院里最强的的学校还是中央音乐学院、上海音乐学院、中国音乐学院...

2019~2024年近河北和广东省音乐统考真题下载

2019~2024年近河北和广东省音乐统考真题下载

2019~2024年近河北和广东省音乐统考真题下载...

【2024年】30省市区音乐类统考报名和考试时间汇总

【2024年】30省市区音乐类统考报名和考试时间汇总

音乐统考、校考专业合格、艺术类录取控制分数线、最低分数线...

【2024年】华中师范大学艺术类类专业招生对应省级统考子科类相关说明

【2024年】华中师范大学艺术类类专业招生对应省级统考子科类相关说明

华中师范大学艺术类类专业招生对应省级统考子科类相关说明,给音乐艺考生专业上的参考...

2024年央音附中各专业的考试难度

2024年央音附中各专业的考试难度

中央音乐学院附属中等音乐学校简称央音附中,是一所全日制的普通高中特色是以音乐教育为教学目标。因为央音附中有雄厚的师资力量、具备一流的教学水平,集体演出、科研创作等都具有国际影响力的中等音乐学校。...

上海音乐学院2024年校考与统考各省子科目对照表

上海音乐学院2024年校考与统考各省子科目对照表

上海音乐学院2024年校考与统考各省子科目对照表...

2024年浙江音乐学院和浙江传媒学院加入组织校考名单

2024年浙江音乐学院和浙江传媒学院加入组织校考名单

2024年浙江增加了两所音乐院校,分别是浙江传媒大学和浙江音乐学院...

2024年24省统考相关信息的公告

2024年24省统考相关信息的公告

关于2024年统考时间的确定,统考的科目,包括湖南,湖北,广东,广西等省份,同时校考院校也有了更新,例如浙江省...

这两类大学堪称音乐生的铁饭碗

这两类大学堪称音乐生的铁饭碗

在整个音乐领域里边会有很多的学员都不是很清楚,就是自己毕业后到底能够做什么,都和普通的大众的想法是一样的,都认为音乐生毕业后是不好就业的...

就业率最高的音乐专业之一,音乐教育专业有何优势?

就业率最高的音乐专业之一,音乐教育专业有何优势?

其实有很多的学员担心音乐专业就业的问题,今天我们就跟大家分享一下,高就业率的音乐教育专业。...

中央民族大学2024年校考专业与各省统考子科类对应表

中央民族大学2024年校考专业与各省统考子科类对应表

根据教育部相关文件规定,经各省级招生考试机构审核通过,现发布我校2024年艺术类招生专业(不含中外合作专业)与各省统考子科类的对应关系表,请各位考生参考...

神秘的音乐指挥专业都考什么?考学难度如何?

神秘的音乐指挥专业都考什么?考学难度如何?

指挥专业课程点击进入

指挥专业|详情概况
合唱指挥专业的课程涉及了一个成功合唱指挥家所必需的技能,包括声乐演唱知识、手势、排练风格和沟通策略、多种语言基础...

11大音乐学院助推的新兴专业— —电子音乐制作就业前景如何?

11大音乐学院助推的新兴专业— —电子音乐制作就业前景如何?

电子音乐制作属于作曲与作曲技术理论类,简单理解为一种在电脑上完成制作的音乐,最基本的配备是一台较高端电脑,声卡,合成器(或MIDI键盘)。电子音乐制作师指用计算机等设备从事电子音乐创作、录音和制作的人,他们为广播、影视、广告、动漫、游戏等制作音乐,侧重音乐与技术的创造性混合。...

文化分数线高出100分!24年到底是统考上岸难or校考上岸难

文化分数线高出100分!24年到底是统考上岸难or校考上岸难

距离统考还剩下3周的备考时间,很多音乐生开始疯狂搜集统考和校考的信息,想让考学上岸几率更大一些...

被誉为音乐未来”的音乐科技专业,为何如此受艺考生热捧?

被誉为音乐未来”的音乐科技专业,为何如此受艺考生热捧?

作为艺考生,你一定经常被别人问到你学习什么专业,通常的回答是音乐学、音乐教育、钢琴、声乐表演之类,同时也会听到比如录音工程、音响制作等冷门的专业...

沈阳音乐学院2024年校考专业与各省统考子科类对应表

沈阳音乐学院2024年校考专业与各省统考子科类对应表

根据教育部《教育部办公厅关于进一步完善和规范普通高等学校艺术类专业校考工作的通知》(教学厅〔2023〕4号)及《教育部关于进一步加强和改进普通高等学校艺术类专业考试招生工作的指导意见》(教学〔2021〕3号)的文件要求,依据教育部审核结果。...

河南省2024年普通高校招生艺术类专业考试有关事宜的说明

河南省2024年普通高校招生艺术类专业考试有关事宜的说明

.艺术类专业考试招生是普通高校考试招生工作的重要组成部分,相关报名、体检、文化课考试等工作按照普通高校招生规定执行...

高薪水、好就业音乐界的商科;音乐管理专业究竟有多吃香?

高薪水、好就业音乐界的商科;音乐管理专业究竟有多吃香?

随着艺考生的逐年增多,以及传统专业如声乐、钢琴、音乐学等专业的逐渐饱和,一些新型复合专业越来越多的受到关注。其中音乐管理是近几年发展迅速,艺考报考火热的一个专业,今天就给大家详细解读音乐管理专业的招生及发展情况。...

23省统考官宣!6省正在报名,这5点报考失误直接​取消考试资格!

23省统考官宣!6省正在报名,这5点报考失误直接​取消考试资格!

10月进入尾声,2024年高考艺考报名陆续展开。截至目前已有23省/市/区发布艺术类统考报名时间,其中北京、重庆、安徽、湖南、广西、福建、辽宁7地仍在报名阶段,还没有选好曲目进行报名的小伙伴们要抓紧时间了。...

中国传媒大学2024年艺术类校考专业与省统考子科类对照关系

中国传媒大学2024年艺术类校考专业与省统考子科类对照关系

中国传媒大学2024年艺术类校考专业与省统考子科类对照关系...

适合捡漏的专业--音乐批评专业,报考人数少,就业前景好!

适合捡漏的专业--音乐批评专业,报考人数少,就业前景好!

音乐学(音乐批评)是一个近几年新兴的音乐专业,同时也是一门涉及音乐学、历史学、社会学、人类学等多个学科的专业。在近几年,随着音乐产业的快速发展,音乐学专业的就业景也得到了明显的改善。目前音乐批评专业可以报考天津音乐学院,也因为专业偏冷门经常作为音乐生的捡漏专业。...

刚刚!第14届中国音乐金钟奖获奖名单公布,声乐/器乐比赛现场速来参观!

刚刚!第14届中国音乐金钟奖获奖名单公布,声乐/器乐比赛现场速来参观!

音乐类艺术生是通过舞台表演、众多音乐比赛中不断磨砺出来的。这句话足以证明参加比赛对音乐生的好处,不仅仅是领取奖杯的荣誉感,更是对个人素质的锻炼。...

江苏省2024年普通高校招生考试报名办法公布!11月1日报名!

江苏省2024年普通高校招生考试报名办法公布!11月1日报名!

省教育考试院发布《关于印发江苏省2024年普通高校招生考试报名办法和普通高中学业水平合格性考试报名办法的通知》,一起来看看2024年普通高校招生考试报名有关内容吧!...

首都师范大学2024年艺术类招生各专业统考要求

首都师范大学2024年艺术类招生各专业统考要求

首都师范大学2024年艺术类招生各专业统考要求...

星海音乐学院2024年校考专业和各省统考子科类对照表

星海音乐学院2024年校考专业和各省统考子科类对照表

若一个专业对应多个子科类,则考生只需参加其中一个子科类的省级统考并取得统考合格(或通过统考本科资格线)即可。艺术管理专业无需参加省级统考,也无需参加我校校考,安排在普通类本科批次录取。音乐表演(歌舞剧)为原表演(音乐剧)。...

一门年轻的学科!音乐治疗专业有何神秘之处,发展潜力究竟如何?

一门年轻的学科!音乐治疗专业有何神秘之处,发展潜力究竟如何?

音乐在某种程度上可以当做临床治疗手段来使用,音乐艺考里有一门专业就是音乐治疗。音乐治疗作为一个公认的、在发达国家已被广泛使用的健康类职业,目前国内尚在发展初期,越来越...

刚刚!11大音乐学院校考专业名单星海首发!3大变化不注意无缘上岸!

刚刚!11大音乐学院校考专业名单星海首发!3大变化不注意无缘上岸!

星海音乐学院招生办公布了2024年校考专业和各省统考子科类对照表,表单多处专业科类的调整也对应了2024年广东省艺术类统考改革多处的变化...

湖南省2024年音乐统考11月1日开始报名!

湖南省2024年音乐统考11月1日开始报名!

湖南省2024年音乐统考11月1日开始报名!

...

2024年浙江省音乐统考常见报考问题解答

2024年浙江省音乐统考常见报考问题解答

2024年浙江省音乐统考常见报考问题解答...

音乐毕业生想进入国企怎么办

音乐毕业生想进入国企怎么办

考编,未来可以当公务员,去文旅局工作等。可以报考中央音乐学院,中国音乐学院、中国人民大学、中央民族大学、中国传媒大学等。...

中央音乐学院2024年管弦系中提琴校考内容已公布

中央音乐学院2024年管弦系中提琴校考内容已公布

中央音乐学院2024年本科招生管弦系中提琴招考方向考试内容调整预告...

惊艳全场!
2024届10月全真模拟考试,普遍进步不凡!

惊艳全场! 2024届10月全真模拟考试,普遍进步不凡!

考试设有录像,一一记录下学生在镜头里的表现,供同学们课下回顾温习,反复观看镜头中自己的表现,总结经验。帮助他们不断适应在线上线下考试,全面展示自己的水平。...

刚刚,上海音乐学院24年已确定校考!目前已有18所院校正式确认

刚刚,上海音乐学院24年已确定校考!目前已有18所院校正式确认

上海音乐学院、武汉音乐学院、沈阳音乐学院校、西安音乐学院、天津音乐学院等5所音乐学院发布2024年继续组织校考的通知,音乐生再也不用担心校考会被取消。
考院校名单继续增加!截止9月27日17:00,2024年有18所院校继续组织校考,中央音乐学院等26所院校暂未公布是否组织校考。
下面小音老师简单整理了一下音乐生可以报考的院校名单,包括音乐学院、艺术院校、综合类大学。...

最快1月15日考试!6所大学明确校考,其中2所确定2024年校考时间!

最快1月15日考试!6所大学明确校考,其中2所确定2024年校考时间!

武汉音乐学院,南京艺术学院,中国美术学院,内蒙古艺术学院,上海戏剧学院,河北美术学院

...

297所院校推荐!24年音乐生统考校考可以报考的院校名单汇总!

297所院校推荐!24年音乐生统考校考可以报考的院校名单汇总!

24年艺考时间提前,距离年底艺考时间仅剩10个星期,备考时间越来越紧张,艺考生除了继续保持提升专业水平,还要做好院校择校规划,参加音乐艺考,首先要了解可以报考的院校及考学要求,精准备考,考学才更有把握。...

央音、国音斩获世界知名高水平学科!2023中国大学一流学科排名

央音、国音斩获世界知名高水平学科!2023中国大学一流学科排名

随着近几年音乐艺考改革的深入,我国对院校的音乐专业度和音乐人才的专业水平要求提高,导致更多音乐艺考生在择校择专业时也逐渐开始关注院校一流学科建设,借助院校一流学科的专业度、教学质量和科研平台等方面资源不断提升自身专业水平,为未来激烈地就业大环境下谋得一席之位...

文化330+,考11大音乐学院竟然稳稳的?

文化330+,考11大音乐学院竟然稳稳的?

如果要考11大音乐学院,有什么方法秘诀?
11大音乐学院的录取规划24年也会按照专业5+文化5的比例录取吗?
很多同学在后台私信小音老师,担心24年艺考改革政策实行之后,校考会取消?
...

北京
国庆6天体验营

北京 国庆6天体验营

31省火爆招生,十大福利邀您体验,数百位北京院校在职教师授课,数十位艺考规划师精准定位,双音乐科班班主任全程陪学,声乐&器乐&小三门等课程全涵盖,国庆逆袭就来 。
...

31省联考合格线已公布!文化300-450分,音乐生还有进985/211的机会吗?

31省联考合格线已公布!文化300-450分,音乐生还有进985/211的机会吗?

31省联考合格线已公布!文化300-450分,音乐生还有进985/211的机会吗?
...

新疆艺术学院2023年普通本科各专业录取分数线

新疆艺术学院2023年普通本科各专业录取分数线

新疆艺术学院2023年普通本科各专业录取分数线...

最快24年招生!多所艺术院校拟新增音乐专业

最快24年招生!多所艺术院校拟新增音乐专业

2023年7月14日,《教育部高等教育司关于开展2023年度普通高等学校本科专业设置工作的通知》(教高司函【2023】5号)发布,拉开了2023年普通高校新增、撤销、调整本科专业的序幕。...

录取率最高45.45%!5大热门音乐专业上岸率排名,最好考的竟然是它!

录取率最高45.45%!5大热门音乐专业上岸率排名,最好考的竟然是它!

音乐艺考圈里流行一句话:专业选对,事半功倍!为什么这么说呢?录取率最高45.45%!5大热门音乐专业上岸率排名,最好考的竟然是它!...

内部消息!70%音乐生都不知道,做完这些能增大上岸概率!

内部消息!70%音乐生都不知道,做完这些能增大上岸概率!

参加音乐艺考的考生一般分两种:一种是考生文化成绩距离理想大学有差距,需要通过艺考,提高优质院校录取机会;另一种是孩子从小学习音乐,有着浓厚的音乐兴趣,想要通过艺考努力实现自己的音乐梦想。...

24年统考难度暴涨,65%音乐生无缘本科!主攻校考兼顾联考提升成功率!

24年统考难度暴涨,65%音乐生无缘本科!主攻校考兼顾联考提升成功率!

2024届音乐艺考生进入激烈的暑期黄金备考阶段,距离2024年12月份开展的省艺术类统考仅剩下不到17周的时间,距离来年校考也只剩不到20周的时间。很多音乐生及考生家长将临近的省统考作为音乐艺考的终级目标甚至是高三考学的唯一出路,殊不知这一决定危险之大、难度之高。...

干货丨音乐艺考生应该如何提升乐感?

干货丨音乐艺考生应该如何提升乐感?

音乐就是为了传达出一种明确的感觉,而乐感就是我们了解这种感觉的感官能力。乐感是音乐生应该培养的一种特质、是提高音乐水平的一大技能,对音乐艺考生来讲乐感至关重要。接下来,小音老师就来告诉大家如何提升乐感。当然,除了乐感之外,专业的训练也是十分重要的。...

11所音乐
条件大PK,哪一所更难考?

11所音乐 条件大PK,哪一所更难考?

全国11大音乐院校分布在不同地区,艺术学科及培养方向各有特色,综合实力在音乐领域均十分突出。无论你考上哪一所都是对自身专业实力的肯定,为你的成长道路画上浓墨重彩的一笔。每年报考的考生不在少数,这就需要考生精准把握各校专业招生要求,针对性备考。...

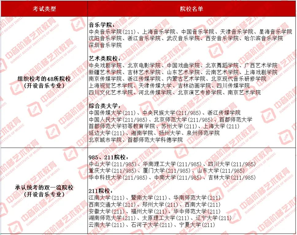
300分音乐生想上985/211院校,5大原因告诉你一定要主攻校考!

300分音乐生想上985/211院校,5大原因告诉你一定要主攻校考!

随着每年高考人数逐年上涨,竞争压力增大,想要通过音乐艺考实现上985、211、双一流院校成为无数音乐艺考生和家长的选择,所以在确定目标院校时很多考生会将承认统考和组织校考的985、211、双一流院校(开设音乐专业)作为自己的院校首选。那么“主攻联考,兼顾校考”和“主攻校考,兼顾联考”这两种路径究竟有何不同?...

辅导班高中:确认海南统考/联考成绩的2019年院校名单

辅导班高中:确认海南统考/联考成绩的2019年院校名单

辅导班高中:确认海南统考/联考成绩的2019年院校名单...

官宣!
少儿合唱团-2019面试通过学员名单发布!

官宣! 少儿合唱团-2019面试通过学员名单发布!

官宣! 少儿合唱团-2019面试通过学员名单发布!...

页次:4/51 每页100 总数5039    首页  上一页  下一页  尾页    转到:
点点taptapBET下载 点点taptapBET下载
Baidu
map