南京艺术学院附中2020年招生简章
- 预约测评
- 提交
南京艺术学院附中2020年招生简章公布,为方便考生及时查看其招生考试要求, 音乐培训班小音现将其分享如下,准备参加南京艺术学院附中艺术考试的同学可以参考下。

南京艺术学院附中2020年招生简章
01培养目标
培养德、智、体、美、劳全面发展的艺术人才,为国际国内各类高等艺术院校及综合性大学输送优秀生源。
02招生范围及对象
(1)面向各省市招生。
(2)初一招收小学应届毕业生;初二招收初一在籍学生;高一招收初中应届毕业生。专业成绩特别优秀者,可适当放宽。
03报考条件
(1)热爱祖国,遵纪守法,努力学习,尊敬师长。
(2)具备学习音乐或舞蹈专业的基本素质和条件。
(3)身体健康,发育正常,五官端正,身材匀称。
(4)部分专业身体条件要求:
①音乐表演专业:中国乐器演奏、管弦与打击乐器演奏、钢琴与键盘乐器演奏方向,听觉器官无疾病;声乐演唱方向,听觉及发声器官无疾病。
②舞蹈表演专业:身心健康,无任何不适宜从事舞蹈训练和集体生活的疾病与缺陷。
04招生名额

注:我校2020年器乐演奏类专业只招收以下所列乐器种类,凡未列出的乐器种类该年不接受报考:
(1)音乐表演(中国乐器演奏)专业招收乐器种类为:二胡、竹笛、唢呐、笙、古筝、琵琶、扬琴、中阮、古琴、柳琴;
(2)音乐表演(管弦与打击乐器演奏)专业招收乐器种类为:小提琴、中提琴、大提琴、低音提琴、爵士贝斯、长笛、双簧管、单簧管、大管、小号、圆号、中音号、长号、大号、竖琴、打击乐(不含爵士鼓等流行打击乐);
(3)音乐表演(钢琴与键盘乐器演奏)专业招收乐器种类为:钢琴、爵士钢琴、手风琴、电子管风琴(双排键),钢琴专业本年度不招收初二年级学生;
(4)音乐表演(声乐演唱)专业本年度不招收初一、初二年级学生。
05报考地点及时间

注:如表格所示,我校2020年招生考试仅在以上地区开设专业初试。音乐剧专业初试仅设在附中本部。
06报考规定
(1)我校音乐、舞蹈、音乐剧专业面向招生,所有报考学生均须参加由南京艺术学院附属中等艺术学校组织的专业考试及文化考试。音乐、舞蹈、音乐剧专业均可兼报,音乐专业考生可以同时报考两个专业方向。考生可选择在南艺附中本部或我校开设的地区参加专业初试,初试通过后均需到附中本部参加专业复试,复试通过后还需参加综合素质测试和文化考试。
(2)我校2020年招生考试实行网上报名及缴费,概不接受现场报名或函报。逾期不得补报。
(3)报名时间

(4)报名方法
◆方式一:登录南京艺术学院附属中等艺术学校网站(http://nyfzh.nua.edu.cn/),根据页面提示,手机扫描二维码,进行网上报名、网上缴费及准考证打印。
◆方式二:进入南京艺术学院附属中等艺术学校微信公众号(微信搜索:南京艺术学院附属中等艺术学校或nyfzhweixin),点击报名链接,按照报名操作要求进行网上报名、网上缴费及准考证打印。
(5)报名流程
①注册登录:使用接收考试信息的手机号进行注册登录;
②填报信息:填写真实信息,选择初试及报考专业,上传近期一寸彩色证件照片,同时上传有效身份证正反面及学籍证明原件的扫描件;
③网上缴费;
④网上打印准考证:非本部考生完成报名手续后即可打印准考证,本部准考证打印开放时间为3月18日上午8:00。
(6)注意事项
①考生进行网上报名前,务必仔细查看《南京艺术学院附属中等艺术学校2020年招生简章》,并按照要求认真操作。
②注册登录的手机号应选择可接收考试信息的号码,相关考试信息将通过该号码进行发布。
③网上报名过程中,考生须仔细阅读系统内各提示信息,认真如实填写,报考、报考专业及个人信息在提交前请认真核对,一旦提交成功并完成支付,报考信息不得更改,不予退费。
④考生在完成报名缴费后,请务必在规定时间内登录系统自助打印准考证。“准考证”为考生在招生考试期间身份标志,请保管至招生考试结束。
⑤通过初试的考生,须在3月23日8:00-20:00登录网上报名系统进行复试报名、缴费;通过复试的考生,须在3月27日8:00-20:00登录网上报名系统进行综合素质测试及文化考试报名、缴费。以上报名无需再次打印准考证(沿用初试准考证)。未在规定时间内完成相应报名及缴费手续的,视为自动放弃考试资格,逾期不予补报。
⑥因填报虚假或错误信息、未完成网上缴费、未打印准考证等,导致无法参加考试或影响录取等后果,均由考生本人承担全部责任。
⑦专业考试时,考生须在开考前一小时到达指定候,凭本人身份证原件及准考证参加相应阶段的考试。
⑧所有专业考生只可参加一次专业初试,不可在不同重复报考。
⑨笔试科目开考前半小时考生可进入考场,开考15分钟后考生不得进入考场。
⑩招生考试期间,学校不开设任何科目的考前培训。
⑪招生考试日程、考场安排等相关信息将同时在附中校园网站、微信公众号上公布。如有变化,以校方公告为准,请考生密切注意相关信息。
(7)报考费用

(8)有关说明
①考生报考期间的旅费、食宿一律自理。
②被我校录取的高一考生还需参加学籍所在地的中考,开学时上交中考分数条。
③根据文件精神,凡在考试中有作弊行为的考生,包括伪造骗取考试资格等情况,将取消考试和录取资格。
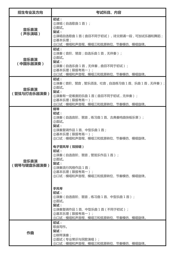
07考试科目及内容
音乐专业

注:各音乐表演专业初复试均须背谱演奏、演唱;音乐专业考试所需的乐器一律自备(钢琴、竖琴、打击乐器除外)。在音乐表演专业考试过程中,对演唱、演奏曲目或表演环节时间较长的考生,可视具体情况终止其演唱、演奏或表演。
音乐剧专业

综合素质测试
凡专业复试合格的考生,均需参加由我校组织的综合素质测试。
文化考试科目及范围

08录取原则
(1)在江苏省考试院领导下,由我校对考生进行专业及文化考核,按照公平、公正、公开的原则择优录取。
(2)录取时分别按专业类别划定文化成绩较低控制分数线。达线者,按考生专业成绩从高到低择优录取。
(3)按省教育厅、省发改委核准的有关收费项目和标准交纳费用后,办理入学手续。
09其他
(1)学生就学期间,如在思想品德、专业学习、文化学习等方面考核不合格者,或身体状况不适合从事本专业学习者,将按本校有关规定处理。初一、初二、高一新生入校年为试读期。
(2)我校实行奖学金制度。品学兼优的学生,在校期间将按有关规定可获得附中奖学金及南京艺术学院刘海粟、黄友葵奖学金。高三学生还可参加南京艺术学院校考特优生的选拔。
(3)文化课开设语文、数学、英语和政治、历史、地理、体育等必修课程。科学、信息技术课程只在初中阶段开设。文化课教材与江苏省普通中学相同。
(4)本校实行寄宿制管理(原则上南京市四城区音乐专业的学生不提供住宿)。
本文系 网站编辑转载,转载目的在于传递更多信息。如涉及作品内容、版权和其它问题,请在30日内与本网联系,我们将在第一时间删除内容!































































